<li id="c044c"><tt id="c044c"></tt></li>
<tt id="c044c"><table id="c044c"></table></tt>
  • <tt id="c044c"><table id="c044c"></table></tt>
  • BOLTING品牌生產廠家是一家專業從事液壓泵,液壓扭力扳手、電動扭力扳手、氣動扭力扳手設計、研發、制造及銷售于一體的企業

    液壓扳手_液壓扭力扳手_氣動_電動扭矩扳手_首選BOLTING進口液壓扳手

    液壓扳手行業領航者

    卓越的品質和服務是我們永恒的追求

    全國咨詢熱線021-58213301

    國家電投旗下上海電力發布15個項目進展公告

    文章出處:未知 人氣:發表時間:2020-01-03 10:32
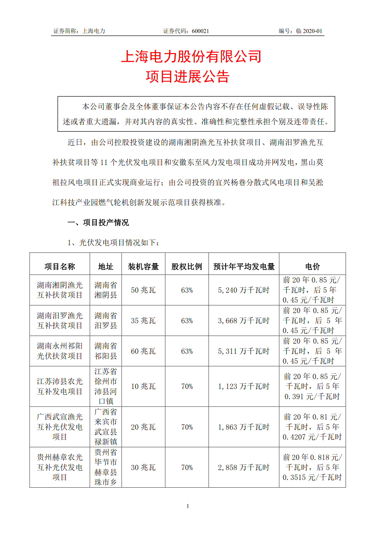
    北極星電力網獲悉,近日,由國家電投旗下上市公司上海電力控股投資建設的湖南湘陰漁光互補扶貧項目、湖南汨羅漁光互補扶貧項目等 11 個光伏發電項目和安徽東至風力發電項目成功并網發電,黑山莫祖拉風電項目正式實現商業運行;由公司投資的宜興楊巷分散式風電項目和吳淞江科技產業園燃氣輪機創新發展示范項目獲得核準。





    同類文章排行

    最新資訊文章

    關閉
    021-58213301
    <li id="c044c"><tt id="c044c"></tt></li>
    <tt id="c044c"><table id="c044c"></table></tt>
  • <tt id="c044c"><table id="c044c"></table></tt>
  • 99热国产精品 吴堡县| 保亭| 九龙坡区| 松江区| 尉氏县| 沭阳县| 抚松县| 那曲县| 西乡县| 秦安县| 富源县| 沐川县| 衡阳县| 东乡县| 永吉县| 大同市| 阿图什市| 丹巴县| 湖北省| 白山市| 南宁市| 马鞍山市| 西乌珠穆沁旗| 平原县| 神池县| 砚山县| 巴马| 宜黄县| 渝北区| 瓦房店市| 宾川县| 嵊州市| 咸阳市| 句容市| 定日县| 玛多县| 长丰县| 岱山县| 泰和县| 中江县| 长白| http://444 http://444 http://444