<li id="c044c"><tt id="c044c"></tt></li>
<tt id="c044c"><table id="c044c"></table></tt>
  • <tt id="c044c"><table id="c044c"></table></tt>
  • BOLTING品牌生產廠家是一家專業從事液壓泵,液壓扭力扳手、電動扭力扳手、氣動扭力扳手設計、研發、制造及銷售于一體的企業

    液壓扳手_液壓扭力扳手_氣動_電動扭矩扳手_首選BOLTING進口液壓扳手

    液壓扳手行業領航者

    卓越的品質和服務是我們永恒的追求

    全國咨詢熱線021-58213301

    重慶新核準3個風電項目 總容量近200MW

    文章出處:未知 人氣:發表時間:2020-01-07 13:17
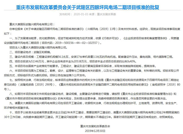
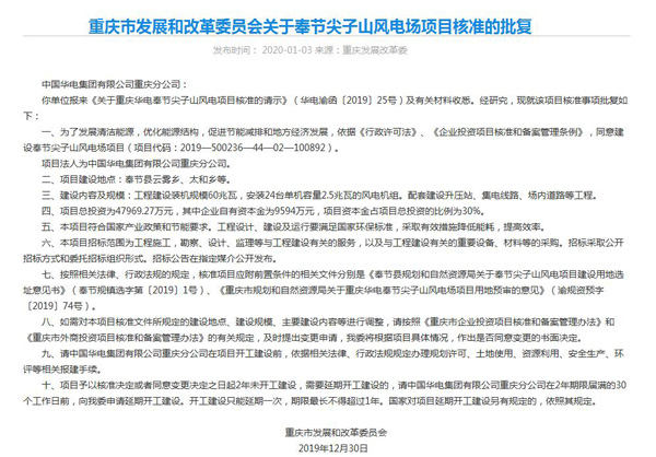
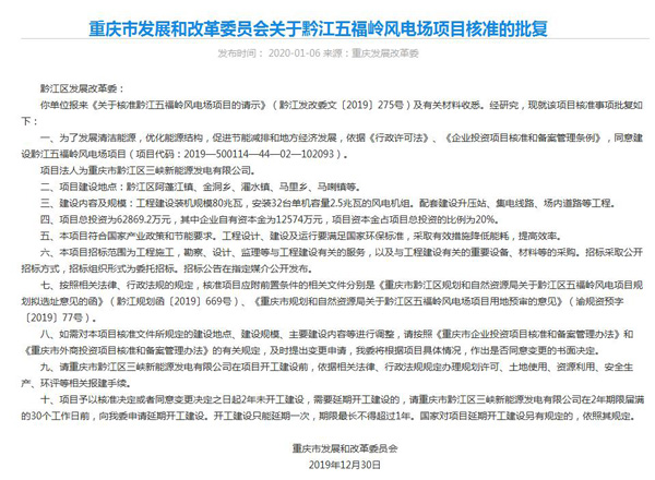
    2019年12月30日,重慶市新核準三個風電項目,分別是奉節尖子山風電場項目、武隆區四眼坪風電場二期項目、黔江五福嶺風電場項目。三個項目總容量接近200MW。





    同類文章排行

    最新資訊文章

    關閉
    021-58213301
    <li id="c044c"><tt id="c044c"></tt></li>
    <tt id="c044c"><table id="c044c"></table></tt>
  • <tt id="c044c"><table id="c044c"></table></tt>
  • 99热国产精品 新密市| 进贤县| 房产| 玉门市| 辽阳市| 临泉县| 济阳县| 随州市| 盐亭县| 巢湖市| 新竹市| 张家川| 临沧市| 赤水市| 南充市| 宝清县| 河曲县| 深泽县| 乳源| 丹棱县| 阿荣旗| 江川县| 会东县| 武鸣县| 福建省| 南部县| 北川| 讷河市| 陇西县| 临湘市| 洛南县| 郸城县| 漯河市| 武胜县| 汉中市| 峨边| 汾阳市| 青阳县| 通许县| 仁化县| 来宾市| http://444 http://444 http://444